当前位置: 首页 > 新闻资讯 > 行业资讯
万科集团开发报建全流程解密

作者:   文章来源:    发布时间:2020-01-08 09:28:06    您是第位浏览者

万科1.jpg万科2.jpg万科3.jpg万科4.jpg

万科5.jpg万科6.jpg万科7.jpg万科8.jpg万科9.jpg万科10.jpg万科11.jpg万科12.jpg万科13.jpg万科14.jpg万科15.jpg

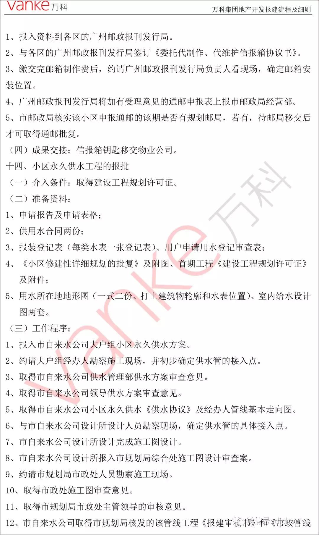
万科16.jpg

万科17.jpg万科18.jpg万科19.jpg万科20.jpg万科21.jpg万科21.jpg万科22.jpg万科23.jpg万科24.jpg万科25.jpg万科26.jpg万科27.jpg万科28.jpg万科29.jpg万科30.jpg万科31.jpg万科32.jpg万科33.jpg万科34.jpg万科35.jpg万科36.jpg万科37.jpg万科38.jpg万科39.jpg万科40.jpg万科41.jpg

万科42.jpg万科43.jpg万科44.jpg万科45.jpg万科46.jpg万科47.jpg万科48.jpg万科49.jpg万科50.jpg万科51.jpg万科52.jpg万科53.jpg万科54.jpg万科55.jpg万科56.jpg万科57.jpg万科58.jpg万科59.jpg万科60.jpg万科61.jpg万科62.jpg万科63.jpg万科64.jpg万科65.jpg万科66.jpg万科67.jpg万科68.jpg万科69.jpg万科70.jpg万科71.jpg万科72.jpg万科73.jpg万科74.jpg万科75.jpg万科76.jpg万科77.jpg万科78.jpg万科79.jpg万科80.jpg万科81.jpg万科82.jpg万科83.jpg万科84.jpg万科85.jpg万科86.jpg万科87.jpg万科88.jpg万科89.jpg万科90.jpg万科91.jpg万科92.jpg万科93.jpg万科94.jpg万科95.jpg万科96.jpg万科97.jpg万科98.jpg万科99.jpg万科100.jpg万科101.jpg万科101.jpg万科102.jpg万科103.jpg万科104.jpg

万科107.jpg万科108.jpg万科109.jpg万科110.jpg万科111.jpg万科112.jpg万科113.jpg万科114.jpg万科115.jpg万科116.jpg万科117.jpg万科118.jpg万科119.jpg万科120.jpg万科121.jpg万科122.jpg万科123.jpg万科124.jpg万科125.jpg万科126.jpg万科127.jpg万科128.jpg万科129.jpg

打印

 

关闭窗口