当前位置: 首页 > 通知公告 > 公告
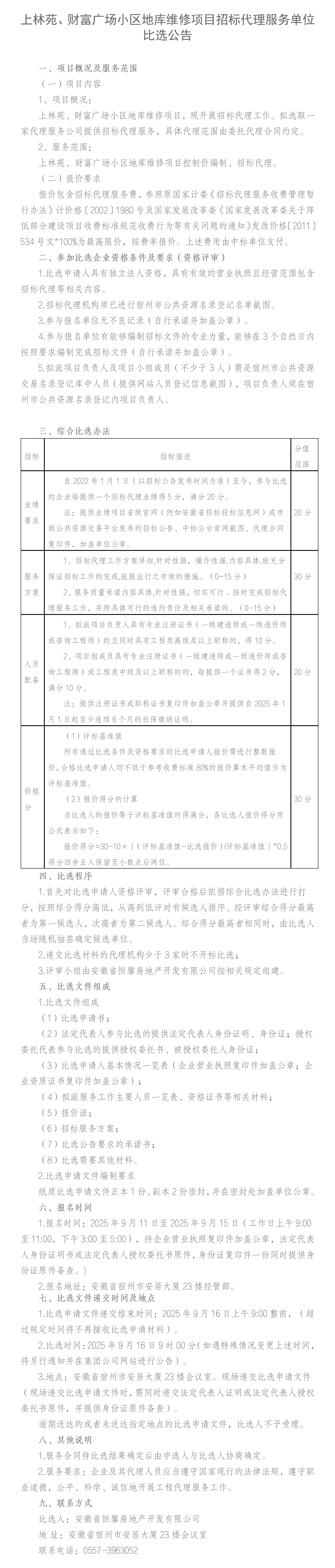
上林苑、财富广场小区地库维修项目招标代理服务单位比选公告

作者:   文章来源:    发布时间:2025-09-10 16:40:00    您是第位浏览者

上林苑、财富广场小区地库维修项目招标代理比选公告_01.png

打印

 

关闭窗口